لمحــــــــة تاريخيـــــــــة
كلية الزراعة / جامعة بغداد هي اول كلية زراعة في العراق ، يعود تاريخ تاسيسها الى عام 1952 . تتوزع بناياتها وحقولها على مساحة تنتشر عليها بنايات العمادة والاقسام العلمية والمكتبة والقاعات والمختبرات الدراسية والورش والمعامل و حقول وبساتين مخصصه لتدريب الطلبة ولاجراء بحوث وتجارب الاساتذه وطلبة الدراسات العليا .
ومدة الدراسة للحصول على شهادة الماجستير سنتان وللحصول على شهادة الدكتوراه ثلاث سنوات وفق نظام الكورسات والبحث العلمي .
نظــام الكليــــــــة
مدة الدراسة في كلية الزراعة للحصول على شهادة البكالوريوس في العلوم الزراعية (بجميع الاختصاصات) في هذه الكلية هي (4) سنوات دراسية وفق نظام الفصول الدراسية (الكورسات) وتتوزع السنة الدراسية على فصلين دراسيين مدة كل منهما ( 15) أسبوعا .
ومدة الدراسة للحصول على شهادة الماجستير سنتان وللحصول على شهادة الدكتوراه ثلاث سنوات وفق نظام الكورسات والبحث العلمي. أما نظام الحصول على شهادة الدكتوراه بالبحث فقط فقد طبق في عام 2001- 2002 لمن هم بمرتبة الأستاذية.
الدراسات العليا
استحدثت دراسة الماجستير في الكلية عام 1961 في قسم وقاية النبات . اما دراسة الدكتوراه فقد استحدثت في عام 1975 في قسم المحاصيل الحقلية . شهدت الدراسات العليا تطورا كبيراً في عدد التخصصات التي استحدثت وسجلت التخصصات العلمية جميعها في الكلية . كما شهدت تطورا كبيراً في اعداد الطلبة المقبولين فيها عاما بعد آخر .
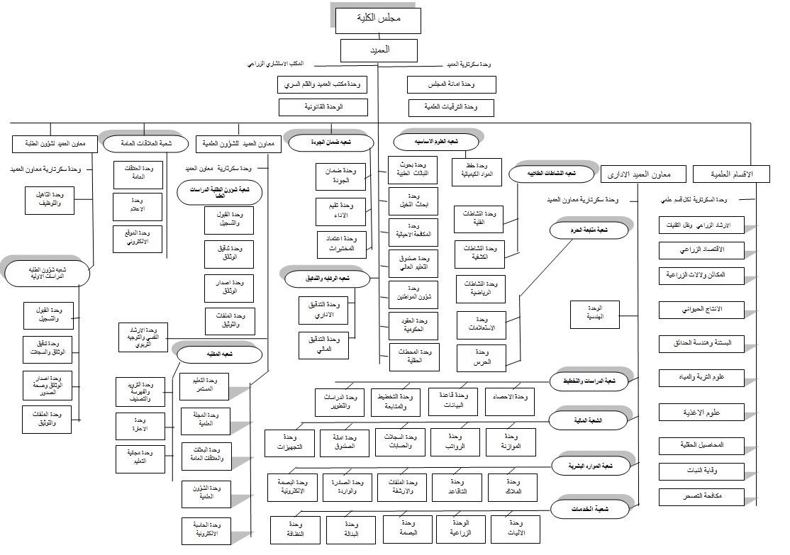
الاقسام العلميـــــة
شهدت كلية الزراعة / جامعة بغداد منذ تأسيسها تطورا كبيرا في عدد تخصصاتها العلمية وميادين تلك التخصصات فبعد إن كانت الكلية تتكون من تخصص واحد (زراعة عامة) أصبحت الان تضم (10) اقسام علمية تغطي جميع التخصصات الزراعية بفروعها المختلفة وهذه الأقسام هي :
1ـ قسم الانتاج الحيواني: تأسس عام (1952).
2ـ قسم الإرشاد ونقل التقانات الزراعية: تأسس عام (1952).
3ـ قسم علوم الأغذية والتقانات الاحيائية: تأسس عام (1962).
4ـ قسم المحاصيل الحقلية: تأسس عام (1962).
5ـ قسم الاقتصاد الزراعي: تأسس عام (1962).
6ـ قسم البستنة وهندسة الحدائق: تأسس عام (1963).
7ـ قسم علوم التربة والموارد المائية: تأسس عام (1967)
8ـ قسم وقاية النبات: تأسس عام (1972ـ 1973).
9ـ قسم المكائن والآلات الزراعية: تأسس عام (1987).
10ـ قسم مكافحة التصحر: تأسس عام (2013).
الأقسام العلمية لعام 1955
بعد العام 1955 أول سنة تخرج فيها أعضاء هيئة تدريسية بموجب كتاب وزارة الزراعة 11439 والمؤرخ 17/ 11/ 1955 يظهر الجدول التالي اعداد الهيئة التدريسية للعام 1955.
العدد الكلي | اللقب العلمي | ||||
أستاذ | أستاذ مساعد | مدرس | مدرس مساعد | ||
25 عضو هيئة تدريسية | 5 | 8 | 10 | 2 | |
الأقسام العلمية لعام 2016
يوضح الجدول التالي اعداد أعضاء الهيئة التدريسية لعام 2016 والبالغة (503) عضو هيئة تدريسية.
اعداد اعضاء الهيئة التدريسية لعام 2019
القسم | العدد الكلي | اللقب العلمي | |||
أستاذ | أستاذ مساعد | مدرس | مدرس مساعد | ||
قسم الإرشاد الزراعي ونقل التقانات الزراعية | 17 | 3 | 4 | 6 | 4 |
قسم الاقتصاد الزراعي | 25 | 3 | 6 | 7 | 9 |
قسم الانتاج الحيواني | 84 | 18 | 24 | 26 | 16 |
قسم علوم التربة والموارد المائية | 50 | 9 | 11 | 10 | 20 |
قسم وقاية النبات | 74 | 6 | 22 | 22 | 24 |
قسم علوم الأغذية والتقانات الاحيائية | 59 | 5 | 19 | 20 | 15 |
قسم المحاصيل الحقلية | 56 | 7 | 15 | 22 | 12 |
قسم المكائن والآلات الزراعية | 30 | 1 | 6 | 14 | 9 |
قسم البستنة وهندسة الحدائق | 61 | 8 | 15 | 18 | 20 |
قسم مكافحة التصحر | 13 | 6 | 2 | 3 | 2 |
شعبة العلوم الاساسية | 34 | 13 | 11 | 9 | 1 |
ويضم كل من تلك الأقسام مجموعة من القاعات الدراسية والمختبرات العلمية لطلبة الدراسات الأولية والعليا
وان بعض تلك الأقسام تشتمل على مجموعة من الحقول (نباتي وحيواني )التي تستعمل لغرض تدريب الطلبة وإجراء البحوث والتجارب العلمية للأساتذة وطلبة الدراسات العليا.
فضلا عن الأقسام العلمية توجد شعبة علوم أساسية تعنى بتدريس العلوم المختلفة ووحدة حاسوب تعنى بتدريس الحاسبات تضم مجموعة مختبرات لطلبة الدراسات العليا والأولية فضلا عن وحدة الانترنت لخدمات الواي فاي، ووحدة الموقع الالكتروني التي تهتم بنشر جميع انشطتها العلمية والتربوية عن طريق الموقع الخاص للكلية .
كما تتضمن الكلية وحدات بحثية علمية وهي :
1-وحدة أبحاث النخيل
2-وحدة الأسماك
3-وحدة المكافحة الإحيائية
4-وحدة النباتات الطبية والعطرية
اهـــداف الكليـــــــة
اعداد الخريجين ((بكالوريوس وماجستير ودكتوراه)) بمختلف فروع المعرفة العلمية الزراعية ومستجداتها بما يتناسب وسوق العمل و ليكونوا قادرين على الاسهام الفاعل في خدمة المجتمع والزراعة والريف.
اجراء البحوث العلمية الزراعيه التي تتصدى لمشكلات المجتمع بشكل عام والزراعة والريف بشكل خاص وتلبي حاجات تطورهما ، والاسهام في اغناء المعرفة العلمية الزراعية.
نشر المعرفة العلمية الزراعية ومستجداتها في المجتمع وفي مقدمة ذلك المزارعين والفلاحين وارشادهم للزراعة العلمية.




